YOUR CLOUD, OUR MISSION

Empowering Businesses
With Serverless AWS

We help ambitious businesses build scalable, zero-downtime cloud systems on AWS — faster, cheaper, and more reliable than traditional infrastructure.

AWS Cloud Dashboard
AWS Certified
60% Cost Saved
99.99% Uptime
Cloud Migration
Serverless Architecture
Cost Optimisation
DevOps Automation
Managed Cloud Services
Web Development

BUILT FOR STARTUPS, BY A STARTUP

The Cloud That
Grows With You

We know the startup grind. You need enterprise-grade infrastructure without the enterprise price tag or the 6-month timeline. That's exactly what serverless on AWS gives you — and we set it up right.

  • Your app scales from 1 user to 1 million — automatically
  • From zero to live product in as little as 4 weeks
  • No big upfront AWS bill — you only pay when users actually use it
Let's Build Together
90%+

Lower Cloud Costs vs Traditional Servers

4 Wks

MVP to Live Product — Our Delivery Target

$0/hr

Cost When Your App Is Idle — Serverless Magic

0

Servers You'll Ever Need to Manage

OUR PROCESS

How We Build Your Cloud

From first call to live, scalable AWS product — in as little as 4 weeks.

1
Discovery
2
Architecture
3
Development
4
Deployment
5
Scale & Grow
01

Discovery

We assess your goals, infrastructure, and AWS readiness. Outcome: a clear serverless roadmap in 1–2 weeks.

02

Architecture

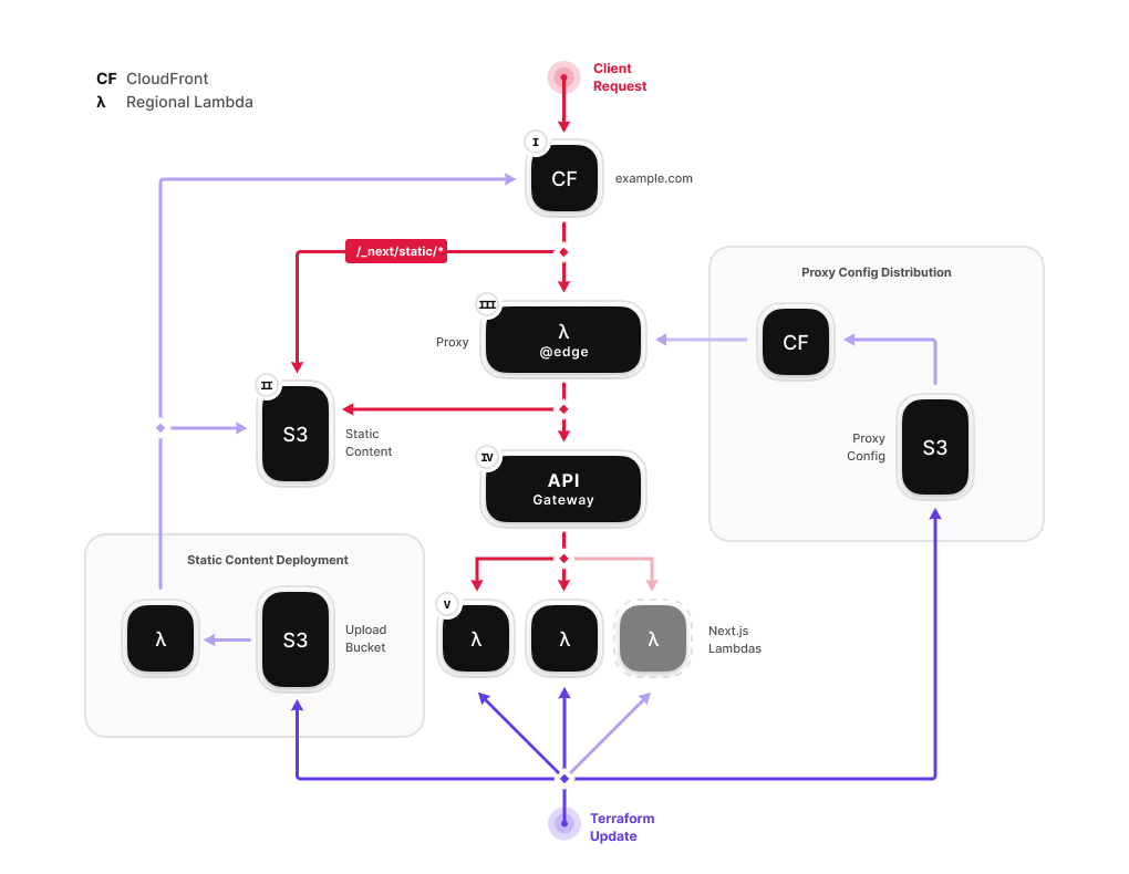
We design your serverless system — Lambda, API Gateway, DynamoDB — optimised for cost and scale from day one.

03

Development

We build your MVP in 2–4 weeks. Clean code, CI/CD pipelines, and automated testing baked in from the start.

04

Deployment

Zero-downtime launch to production. Monitoring, alerting, and dashboards active before the first user hits your app.

05

Scale & Grow

Your app auto-scales from 10 to 10 million users. We continuously optimise your AWS costs as you grow.

WHY SERVERLESS NEXUS

The Smarter Way to Build on AWS

Ship in Weeks

Serverless-first means zero infra setup. We get you to market while your competitors are still configuring servers.

Pay for Value

No idle costs. You pay per millisecond of execution. If no one uses your site, your AWS bill stays at $0.

Enterprise Security

IAM roles, VPC isolation, and automated encryption — baked into every blueprint from day one.

Trusted by Innovative Startups & Enterprises

FREE CLOUD AUDIT

Ready to Build on AWS Without the Chaos?

Book a free 30-min architecture review. We'll map your product to serverless — no commitment, no jargon.